
Статус - семеноводческое хозяйство
2,51К
Получение статуса семеноводческого хозяйства - это требование для физических и юридических лиц - участников процесса добровольной сертификации семян.
Порядок получения и все требования прописаны в Приказе ФГБУ «Россельхозцентра» от 24.04.2014 г. № 68 – ОД (Прикреплен 👇).
Зачем хозяйству регистрироваться во всероссийском 📖 Реестре семеноводческих хозяйств, сертифицированных в рамках Системы добровольной сертификации «Россельхозцентр»?
Что это дает?
Законодательно это не дает вам никаких преференций в плане Государственной поддержки. Это чисто моральный аспект в плане признания и статуса. Это чисто имидж на рынке!
Вы всегда можете сказать: "Мы сертифицированы. Мы прошли школу сертификации. У нас все требования органа по сертификации выполнены. Значит мы продаем качественный, хороший материал и нам доверяют."
📖 Реестр семеноводческих хозяйств - скачать 👇
Как получить статус семеноводческого хозяйства ?
Сложно это или не сложно, все зависит от того на сколько вы сможете выполнить ряд требований, которые прописаны системой.
Для этого нужно обратиться в ФГБУ "Россельхозценр" в вашем регионе.
Взять все их критерии. Посмотреть какие критерии оценки для сертификации есть, посмотреть свою систему и доработать, что нужно дополнить или, возможно, вы полностью под них подходите.
Какие хозяйства подлежат сертификации?
Производители семян высших репродукций.
Как происходит процесс сертификации хозяйства?
Процесс включает три этапа:
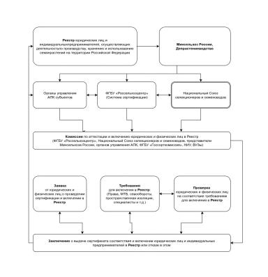
1️⃣ Обращение с заявлением и пакетом документов в орган сертификации (ОС).
2️⃣ Комиссия обследует процесс производства (выращивания), комплексной доработки (подготовки), фасовки и реализации семян растений высших категорий на соответствие требованиям Системы добровольной сертификации "Россельхозцентр".
Состав комиссии: представители Минсельхоза, органов управления АПК, ФГБУ «Россельхозцентр», ФГБУ «Госсорткомиссия», Национального Союза селекционеров и семеноводов, других союзов и организаций, научно-исследовательских институтов, ВУЗов.
Заполняется АКТ оценки (Приложение 4 👇 см. приказ).
Учитывается все! Опыт деятельности, обеспеченность кадрами, состояние метериально-технической базы, уровень агротехники, ведение документооборота, членство в отраслевых ассоциациях и союзах семеноводов.
Оценка производится в баллах. Процесс признают соответствующим при сумме баллов не ниже 180.
Оценка производится в баллах. Процесс признают соответствующим при сумме баллов не ниже 180.
3️⃣ Инспекционный контроль за сертифицированными процессами. Включает периодические и внеплановые инспекционные проверки и другие процедуры предусмотренные схемой сертификации.
Сертификат соответствия вступает в силу с момента его регистрации и действуют в течение 5 лет. По истечении 5 лет проводится повторная сертификация. По результатам повторной сертификации выдается сертификат соответствия на последующие 5 лет.
Источник:
1. www.rosselhoscenter.ru
2. www.nsss-russia.ru
Опубликовано: 13 декабря, 2022 в 13:00
Похожие посты

Топ сортов озимого ячменя за 2023 год

Выбор сорта гороха на зерно

Сертификат на семена "Без ГМО"

Новые сорта и гибриды озимой ржи

Основные причины ухудшения сортов


Нет комментариев